서 론
연구의 배경
연구의 목적 및 범위
공동주택 에너지 분석 방법 정립
데이터 수집 및 구성
변수 선정
사전 에너지 성능평가를 위한 에너지 사용량 히트맵 분석
사전 에너지 성능평가
공동주택 에너지 사용량 히트맵 분석
전기에너지 사용량 히트맵 분석
난방 에너지 사용량 히트맵 분석
공동주택 사전 에너지 성능평가
전기에너지 사전 에너지 성능평가
난방 에너지 사전 에너지 성능평가
결 론
서 론
연구의 배경
전 세계적으로 기후변화 대응과 탄소중립 목표 달성을 위한 정책적 노력이 강화되면서, 에너지 소비 구조 전반에 대한 전환 요구가 확대되고 있다. 국제에너지기구(IEA) 및 유엔환경계획(UNEP)은 건물 부문을 탄소중립 달성을 위한 핵심 감축 대상으로 제시하고 있으며, 특히 건물 운영 단계에서의 에너지 효율 향상과 에너지 소비 절감의 중요성을 강조하고 있다. 국내에서는 2024년 기준 건물 부문의 에너지 소비가 국가 전체 에너지 소비의 약 21.8%를 차지하고 있으며, 건물 유형으로 구분하면 가정 10.3%, 상업 9.0%, 공공 2.6%로 주거용 건물의 에너지 소비가 전체 건물의 약 47.2%를 차지한다(Korea Energy Economics Institute, 2025). 이는 주거 부문의 에너지 효율화가 국가 차원의 에너지 소비 절감을 위해 필수적임을 보여준다.
공동주택의 에너지 소비는 단지 전체 수준에서만 균일하게 나타나는 것이 아니라, 동 및 세대 단위에서도 다양한 특성을 보인다. 공동주택의 에너지 소비는 준공 시기, 난방방식 및 세대 특성 등에 따라 단지와 세대 단위에서 상이한 양상을 보이는 것으로 확인된다(Choi and Lee, 2016; Lee et al., 2023). 이러한 특성에도 불구하고 기존의 공동주택 에너지 관리는 주로 요금 고지서 기반의 사후 관리 또는 단순 사용량 비교에 의존하고 있으며, 에너지 다소비 동이나 세대를 체계적으로 식별하고 관리하는 데에는 한계가 존재한다. 또한 기존 실측데이터 기반 에너지 성능평가 및 검증(M&V, Measurement & Verification)에 관한 연구는 주로 에너지 절감 조치 이후의 에너지 절감 성과 측정 및 검증에 초점을 두고 있으며, 그린 리모델링 또는 에너지 개수 전 사전 에너지 성능평가를 통한 잠재적인 에너지 절감량을 정량적으로 산출하는 데에는 충분히 활용되지 못하고 있다.
최근에는 공공데이터 개방 확대와 함께 스마트 미터(AMI) 및 원격검침 인프라가 단계적으로 구축되면서, 공동주택의 에너지 사용 데이터를 단지·동·세대 단위로 지속적으로 확보할 수 있는 환경이 조성되고 있다. 전력 부문의 경우 한국전력공사의 전국 단위 스마트 계량기 보급사업 추진을 통해 기존 방문검침 방식에서 원격검침 방식으로의 전환이 진행되고 있다. 이러한 변화는 실제 사용 데이터를 기반으로 공동주택 에너지 소비 특성을 분석하고, 에너지 성능을 정량적으로 평가할 수 있는 기반을 제공한다.
이에 따라 본 연구에너지 공동주택 에너지 사용량 데이터를 활용해 단지, 동 및 세대 단위의 에너지 사용량 히트맵을 바탕으로 사전 에너지 성능평가를 통해 에너지 다소비 주체를 선별하고 사전 M&V 베이스라인 모델을 바탕으로 그린 리모델링 또는 에너지 개수 후에 잠재적인 에너지 절감량을 정량적으로 제시할 수 있는 방법론을 제시하고 사례연구를 통하여 적용 타당성을 검증하고자 한다.
연구의 목적 및 범위
본 연구의 목적은 공동주택 에너지 사용량 히트맵 기반으로 단지, 동 및 세대 단위로 분석하여 사전 에너지 성능평가 M&V 베이스라인 모델을 개발 방법을 제안하고 사례연구를 통하여 적용 타당성을 검증하는 것이다. 이를 위해 에너지 사용 데이터가 기확보된 단일 공동주택 단지를 대상으로 에너지원별 사용량과 기상 요인 간의 관계를 분석하고, 에너지 다소비 특성을 보이는 동 및 세대를 도출하였다. 또한, 외기온도와 에너지 사용량 간의 상관관계를 바탕으로 자동화된 M&V 베이스라인 모델을 개발하고, 에너지 저소비 대상과의 비교를 통해 전기 및 난방에너지의 잠재적인 절감량을 정량적으로 산출하였다.
본 연구는 향후 다양한 공동주택 단지로 확장 가능한 사전 에너지 성능평가 프레임 워크 구축을 위한 기초 연구로서의 범위를 가진다.
공동주택 에너지 분석 방법 정립
본 연구에서는 공동주택 에너지 성능을 정량적으로 평가하기 위해 단지, 동 및 세대 단위로 분석 수준을 구분한 에너지 빅데이터 분석 체계를 정립하였다. 공동주택은 공간적 규모가 크고 동 및 세대별 물리적 조건이 상이하여 에너지 사용 특성이 균일하지 않게 나타나는 특성을 가진다. 이에 따라 본 연구에서는 실제 운영 과정에서 축적되는 에너지 사용 데이터를 기반으로 사전 에너지 성능평가에 활용 가능한 분석 체계를 구성하였다.
데이터 수집 및 구성
공동주택 에너지 사전 분석을 위한 데이터 분석을 위해 에너지 사용량 데이터, 기상 데이터, 단지 및 세대 정보를 수집하였으며 대상 건물 개요는 Table 1과 같다. 에너지 사용량 데이터는 공동주택의 주요 에너지원인 전기, 난방, 수도, 온수, 급탕 5종 데이터를 공동주택 에너지 모니터링 시스템을 통해 수집하였다. 해당 데이터는 단지, 동 및 세대 단위로 구분하여 월 단위로 집계하였다. 기상 데이터는 에너지 사용에 영향을 미치는 외부 환경 요인을 반영하기 위해 외기온도를 주요 변수로 구성하였으며, 분석의 보조 자료로 습도 및 일사량과 같은 기상 요소도 함께 검토하였다. 단지 정보로는 연면적, 세대수 및 난방방식과 같은 건축적·설비적 특성을 포함하였고, 세대 정보로는 층수 및 라인과 같이 세대의 공간적 위치를 나타내는 항목을 포함하였다. 이와 같이 다양한 출처에서 수집된 데이터를 통합하여 공동주택 에너지 사용 특성을 단지·동·세대 단위로 분석할 수 있는 기초 데이터셋을 구축하였다.
Table 1.
Overview of target building
| Category | Contents |
| Location | Seoul |
| Form | Mixing |
| Heating System | District heating |
| Year of completion | 2016 |
| Scale (Dong / households) | 8 / 550 |
| Number of households by area |
60 m2 ≥ : 492 60 m2 ~ 85 m2 : 58 |
변수 선정
수집된 데이터 중 에너지 소비 특성에 영향을 미치는 주요 요인을 도출하기 위해 분석 변수의 선정 과정을 수행하였다. 종속변수는 공동주택의 주요 에너지 소비원으로 주로 냉방에 사용되는 전기와 난방 에너지 사용량으로 설정하고 독립변수는 기상 요인을 선정하였으며 이를 바탕으로 대상 공동주택 단지의 건물 동 및 세대의 에너지 소비 특성 파악하기 위한 상관관계 분석을 수행하였다.
기상 요인 중에서는 외기온도가 전기 및 난방 에너지 사용량과의 상관성이 가장 높게 나타나 핵심 독립변수로 설정하였다. 건축적 요인으로는 단지 및 동 단위에서의 난방방식과 규모 정보를 고려하였으며 세대 단위 분석에서는 층수 및 라인 정보를 활용하여 세대 위치에 따른 에너지 사용 특성을 반영하였다. 이러한 변수 선정은 공동주택 내에서 동일한 설비 조건을 가지더라도 외부 기후 조건과 공간적 위치 차이에 따라 에너지 사용 특성이 달라질 수 있다는 점을 고려한 것이다.
사전 에너지 성능평가를 위한 에너지 사용량 히트맵 분석
공동주택 에너지 빅데이터 분석은 단지, 동 및 세대 단위로 분석 수준을 구분하여 단계적으로 수행하였다. 먼저 단지 수준에서는 동별 평균 에너지 사용량 분석과 잔차 분석을 통해 단지 내 에너지 사용 특성의 전반적인 분포를 파악하였으며, 이를 통해 에너지 다소비 동과 저소비 동을 분류하였다. 동 단위 분석에서는 동일 동내의 세대별 에너지 사용량을 비교하여 층 및 라인에 따른 에너지 소비 특성을 분석하였다. 이 과정에서 에너지 사용량 히트맵을 활용하여 세대 위치별 에너지 사용 분포를 시각화함으로써 상대적인 에너지 다소비 세대를 직관적으로 식별하였다. 세대 단위 분석에서는 평균 에너지 사용량 대비 잔차 분석을 통해 에너지 사용 특성이 두드러지는 세대를 도출하였으며, 이러한 분석 결과를 바탕으로 사전 에너지 성능평가 대상 세대를 선정하였다. 정립된 분석 절차는 Figure 1과 같으며 이후 M&V 베이스라인 모델 개발로 연계되어 활용된다.
사전 에너지 성능평가
본 연구에서는 사전 에너지 성능평가를 위한 M&V 베이스라인 모델을 개발하여 그린리모델링 또는 에너지 개수 후에 잠재적인 에너지 절감량을 정량적으로 제시할 수 있는 방법론을 제안하고 적용 타당성을 검토하고자 한다. 이를 위하여 실제 공동주택을 대상으로 에너지 사용량 히트맵 분석을 통해 전기 및 난방 에너지에 대한 상대적인 에너지 다소비와 저소비 세대를 정량적으로 구분하였다. 또한 에너지 다소비 하는 세대를 선별하여 사전 M&V 베이스라인 모델을 개발하고, 향후 그린리모델링 또는 에너지 개수 등을 통하여 에너지 절감 조치를 에너지 저소비 세대 수준으로 적용할 경우를 가정하여 잠재적 에너지 절감량을 산출하였다. 본 연구의 에너지 성능평가는 세대 면적, 층수, 배치 등 건물 정보와 에너지 사용량 데이터만을 활용하여 대상 세대를 선별하였으며, 에너지 개수 또는 그린 리모델링의 수행 여부 또는 계획, 세대별 재실 인원, 생활 패턴, 공실 여부 등 거주자 행태 관련 변수는 데이터 한계로 고려하지 못하였다.
공동주택 에너지 사용량 히트맵 분석
본 장에서는 사전 에너지 성능평가를 위한 공동주택 에너지 데이터 분석 절차를 기반으로 분석 대상 공동주택의 냉방에 주로 활용되는 전기 및 난방 에너지 사용 특성을 동과 세대 단위로 분석한 결과를 제시한다. 에너지원별 사용 특성은 공간적 분석 수준에 따라 단계적으로 검토하였으며, 동 및 세대 단위의 에너지 사용 편차와 분포 특성을 중심으로 분석을 수행하였다.
전기에너지 사용량 히트맵 분석
1) 동 단위 전기에너지 분석
전기에너지 사용량에 대한 동 단위 분석은 단지 전체 사용량과 동 별 전기에너지 사용량 비교·분석을 수행하였다. 이는 동일한 단지 내에서도 동의 위치, 배치 및 규모와 같은 물리적 조건에 따라 전기 사용 특성이 상이하게 나타날 수 있음을 확인하는 것을 목적으로 한다.
동별 평균 전기에너지 사용량을 비교한 결과, 1014, 1015동 등 일부 동은 다른 동에 비해 상대적으로 높은 전기 사용량을 지속적으로 나타냈으며 1011, 1016동 등 일부 동은 상대적으로 낮은 전기 사용량은 나타냈다. 이러한 동별 사용 특성은 평균값 기준의 단지 전체 분석만으로는 충분히 파악하기 어려운 것으로, 동 단위 분석을 통해 단지 내 전기 사용 특성의 공간적 분포를 더욱 명확하게 확인할 수 있었다.
단지의 월 평균 사용량은 298.05 kwh/mo로 동 단위 잔차 분석을 수행한 결과는 Figure 2와 같으며, 1015동은 단지 평균 대비 27.1의 잔차를 나타내 8개의 동 중 가장 에너지 다소비 특성을 가지는 것으로 확인되었다. 반대로 1016동은 –19.8의 잔차로 상대적으로 가장 낮은 잔차를 보이는 동으로 확인되었으며, 이러한 결과는 단지 내 동별 에너지 사용 편차가 존재함을 정량적으로 보여준다.
2) 세대 단위 전기에너지 분석
세대 단위 전기에너지 사용 특성을 분석한 결과, 동일 동내에서도 세대별 전기 사용량에 상당한 차이가 존재하는 것으로 나타났다. 세대 위치를 기준으로 분석한 결과, 층수 및 라인에 따라 전기 사용 특성이 상이하게 나타나는 경향을 확인할 수 있었다. 세대 단위 전기에너지 사용량을 히트맵으로 시각화한 결과는 Figure 3과 같다.
일부 세대는 인접 세대 대비 상대적으로 높은 전기 사용량을 보이는 것으로 나타났다. 이러한 세대는 동 평균 또는 단지 평균과 비교했을 때도 뚜렷한 차이를 보여, 전기 사용 특성 측면에서 관리 대상 세대로 분류될 수 있다. 세대 단위 잔차 분석 결과를 통해 전기에너지 다소비 세대와 저소비 세대를 도출할 수 있으며 이를 사전 에너지 성능평가에 활용할 수 있음을 확인하였다.
난방 에너지 사용량 히트맵 분석
1) 동 단위 난방 에너지 분석
난방 에너지 사용량에 대한 동 단위 분석은 동별 난방 에너지 사용량은 전기에너지에 비해 상대적으로 큰 변동 폭을 보였다. 이는 난방 에너지가 외기온도 변화 및 건물 외피 특성에 보다 민감하게 반응하기 때문으로 판단된다.
동별 평균 난방 온수 사용량을 비교한 결과, 1014, 1018동 등 일부 동은 다른 동에 비해 상대적으로 높은 온수 사용량을 지속적으로 나타냈으며 1011, 1013동 등 일부 동은 상대적으로 낮은 온수 사용량은 나타냈다. 이러한 동별 사용 특성은 평균값 기준의 단지 전체 분석만으로는 충분히 파악하기 어려운 것으로, 동 단위 분석을 통해 단지 내 온수 사용 특성의 공간적 분포를 명확하게 확인할 수 있었다.
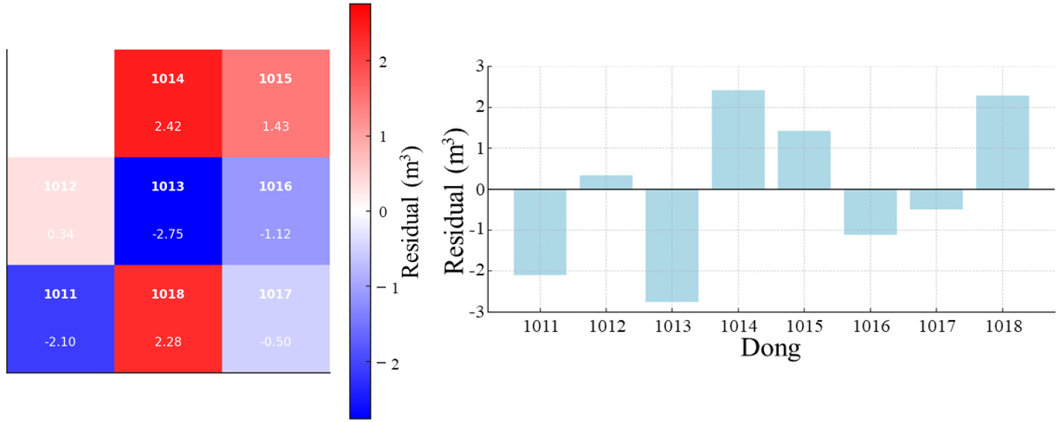
단지의 월 평균 난방 온수 사용량은 29.09 m3 /mo로 동 단위 잔차 분석을 수행한 결과는 Figure 4와 같으며, 1014동은 단지 평균 대비 2.42의 잔차를 나타내 8개의 동 중 가장 에너지 다소비 특성을 가지는 것으로 확인되었다. 반대로 1013동은 –2.75의 잔차로 상대적으로 가장 낮은 잔차를 보이는 동으로 확인되었으며 동일 단지 내에서도 에너지 사용 수준에 차이가 발생함을 확인하였다.
2) 세대 단위 난방 에너지 분석
세대 단위 난방 에너지 사용 특성 분석 결과, 동일 동내에서도 세대별 난방 에너지 사용량은 뚜렷한 차이를 보이는 것으로 나타났다. Figure 5의 결과와 같이 층수 및 라인에 따라 난방 에너지 사용 특성이 상이하게 나타나며, 이는 외기 노출 조건 및 인접 세대와의 열적 관계에 기인한 것으로 판단된다. 세대 단위 난방 에너지 사용량 히트맵 분석 결과, 특정 세대는 주변 세대 대비 상대적으로 높은 난방 에너지 사용 특성을 보였다. 이는 세대 단위 수준에서도 난방 에너지 성능의 편차가 존재함을 의미하며, 에너지 다소비 세대 식별 가능성을 보여준다. 세대 단위 잔차 분석을 통해 난방 에너지 다소비 세대와 저소비 세대를 체계적으로 도출할 수 있었으며, 이러한 결과는 향후 난방 에너지 사전 성능평가 및 개선 대상 선정에 활용될 수 있다.
공동주택 에너지 사용 특성 분석 결과, 전기 및 난방 에너지는 단지, 동 및 세대 단위에서 서로 다른 사용 특성을 보이는 것으로 나타났다. 특히 동일 단지 내에서도 동 및 세대 단위의 에너지 사용 편차가 존재함을 확인하였으며 이와 같은 결과는 단지 평균값만을 활용한 평가 방식이 공동주택 내 동 및 세대 간 에너지 사용 차이를 충분히 설명하지 못함을 나타낸다.
본 장에서 도출된 동 및 세대 단위 에너지 다소비 특성은 사전 에너지 성능평가를 위한 기초 정보로 활용될 수 있으며, 다음 장에서 제시하는 M&V 베이스라인 모델 개발 대상 선정 기준으로 활용된다.
공동주택 사전 에너지 성능평가
본 장에서는 공동주택 에너지 데이터 활용하여 사전 에너지 성능평가에 적용 가능한 M&V 베이스라인 모델을 개발하였다. 건물 에너지 베이스라인은 일반적으로 건물 에너지 소비에 주된 영향을 미치는 외기온도(독립변수)에 대한 일상적 변화를 고려한 건물 에너지(종속변수)와의 상관관계를 바탕으로 하는 회귀 분석모델로 나타낼 수 있다(ASHRAE, 2014; EVO, 2016). 또한 건물 에너지 회귀 분석모델은 일반적으로 외기온도에 따라 1개 또는 2개의 변환점(Change-point, CP)이 존재할 수 있으며, 이러한 회귀 분석모델에서 변환점의 설정은 건물 에너지 베이스라인의 정확도와 신뢰도를 결정하는 중요한 요인으로 작용한다(ASHRAE, 2014; Song, 2017; Song and Park, 2019).
본 연구의 M&V 베이스라인 모델은 사후 절감 효과 검증을 목적으로 하는 일반적인 적용 방식과 달리 에너지 다소비 동 및 세대를 사전에 식별하고 잠재적인 에너지 절감량을 정량적으로 제시하는 데 활용되는 것을 특징으로 한다. 앞선 장에서 도출한 동과 세대 단위 에너지 사용 특성을 기반으로 전기 및 난방에너지에 대해 외기온도와 에너지 사용량 간의 관계를 반영한 베이스라인 모델을 구축하였다.
M&V 베이스라인 모델의 신뢰도는 ASHRAE Guildeline 14 에서 제시하고 있는 평균 제곱근 오차 변동계수(CVRMSE)와 결정계수(R2)를 활용하여 평가하였다. CVRMSE는 모델의 전반적인 예측 오차 수준을 평가하는 지표로 사용하였으며, R2은 외기온도 기반 베이스라인 모델의 설명력을 보조적으로 판단하기 위해 활용하였다.
전기에너지 사전 에너지 성능평가
전기에너지 사용 특성 분석 결과 상대적으로 에너지를 적게 사용하는 1011동 중 에너지를 다소비하는 세대인 102호의 베이스라인 모델을 개발하였으며 저소비 세대인 803호의 월평균 에너지 사용량과의 차이를 바탕으로 에너지 성능 개선을 통한 잠재적 에너지 절감량을 분석하였다. 전기에너지의 사전 에너지 성능평가 결과는 Figure 6과 같으며 베이스라인 모델의 성능은 Table 2와 같다.
개발 전기에너지 베이스라인 모델의 CVRMSE 5.01%로 ASHRAE Guideline 14 기준 월별 에너지 사용량 기준인 CV (RMSE) 20% 이내를 만족하여 신뢰도 있는 모델임을 확인하였다. R2은 0.978로 외기온도 기반 전기 사용량의 변동에 대한 높은 설명력은 나타내며 사전 에너지 성능평가 관점에서의 상대적 비교 및 에너지 다소비 대상 식별에 활용 가능한 것으로 확인하였다. 세대 리모델링 또는 에너지 사용 방식 개선을 통해 약 53.47%의 에너지 절감이 예상된다.
Table 2.
Performance metrics of the electric energy baseline model
| Category | Contents |
| CVRMSE | 5.01 |
| R2 | 0.9783 |
난방 에너지 사전 에너지 성능평가
난방 에너지 사용 특성 분석 결과 상대적으로 에너지를 적게 사용하는 1011동 중 에너지를 다소비하는 세대인 102호의 베이스라인 모델을 개발하였으며 저소비 세대인 803호의 월평균 에너지 사용량과의 차이를 바탕으로 에너지 성능 개선을 통한 잠재적 에너지 절감량을 분석하였다. 난방 에너지의 사전 에너지 성능평가 결과는 Figure 7과 같으며 베이스라인 모델의 성능은 Table 3과 같다.
개발 전기에너지 베이스라인 모델의 성능 분석 결과 R2은 0.978로 외기온도 기반 난방온수 사용량에 대한 높은 설명력을 나타내며, CVRMSE 16.04%로 ASHRAE Guideline 14 기준을 만족하였다. 인접한 에너지 저소비 세대 수준으로 리모델링 또는 에너지 개수를 수행하면 약 76.46%의 잠재적인 에너지 절감이 가능한 것으로 나타났다.
결 론
본 연구에서는 공동주택 에너지 빅데이터를 활용하여 단지, 동 및 세대 단위의 전기 및 난방에너지 사용량에 대한 히트맵을 개발하고, 이를 바탕으로 에너지 소비 특성을 분석하여 그린 리모델링 또는 에너지 개수 시행 전에 사전 에너지 성능평가에 적용 가능한 M&V 베이스라인 모델을 개발하였다. 기존의 단지 평균 또는 사후 검증 중심의 에너지 평가 방식에서 벗어나 공동주택의 동 또는 세대에서 에너지 사용 특성을 정량적으로 파악하고 에너지 다소비 대상을 사전에 식별할 수 있는 방법론을 제시하였다.
공동주택 에너지 히트맵 분석 결과, 동일 단지 내에서도 동 및 세대 단위에서 전기 및 난방 에너지 사용량의 편차가 존재함을 확인하였다. 특히 일부 동 및 세대는 단지 평균 대비 지속적으로 높은 에너지 사용 특성을 나타내었으며 이는 단지 평균값 기반의 평가 방식에 한계가 있음을 확인 할 수 있다. 에너지 히트맵 분석 결과를 바탕으로 외기온도와 에너지 사용량 간의 관계를 반영한 M&V 베이스라인 모델을 개발하고, 에너지 다소비 세대를 대상으로 잠재적인 에너지 절감량을 산정하였다. 개발된 베이스라인 모델은 ASHRAE Guideline 14의 신뢰성 기준을 만족하는 것으로 나타났으며 이를 통해 사전 에너지 성능평가 관점에서의 적용 가능성을 확인하였다.
본 연구에서 제안한 방법론은 에너지 개선 조치 이전 단계에서 에너지 다소비 동 및 세대를 체계적으로 도출하고 에너지 성능 개선 우선순위를 선정에 활용 가능성을 확인하였다. 또한 향후 리모델링 등 에너지 성능 개선이 수행되는 경우 사후 M&V 단계로의 연계가 가능하여 공동주택 에너지 관리의 전 주기적 활용이 가능할 것으로 판단된다.
다만 본 연구는 단일 공동주택 단지를 대상으로 분석을 수행하였다는 한계를 가지며 에너지 절감 조치 수행 여부, 세대 구성, 재실 정보, 사용 패턴 등 재실자의 행태에 대한 변수는 데이터 수집의 한계로 인해 반영되지 못하였다. 향후 분석 대상 단지와 기간을 확장하고 보다 에너지 사용 데이터, 재실자 행태 및 외부 요인 등 다양한 세대 정보를 고려한 추가 연구가 필요할 것으로 판단된다.









